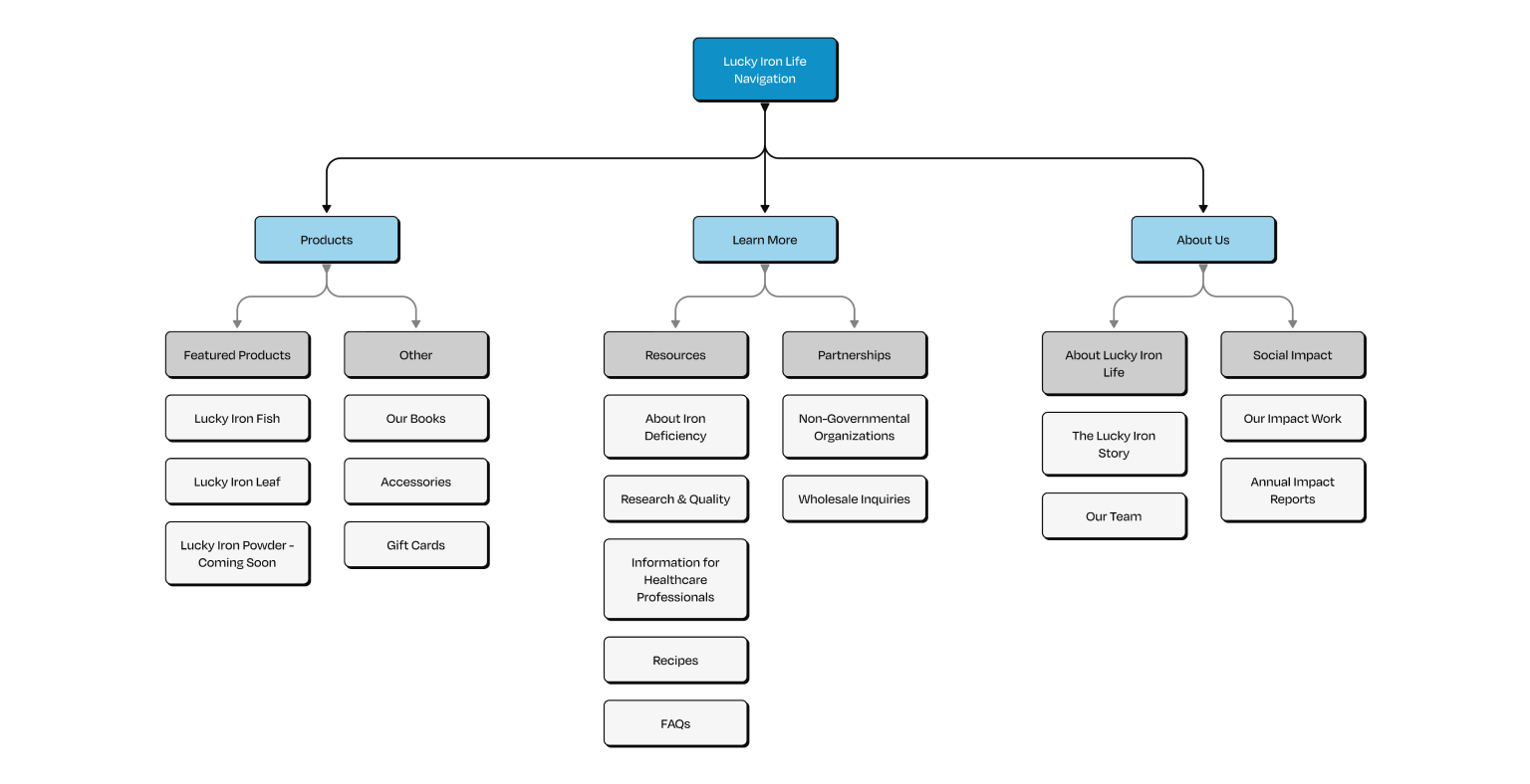
To fix this, we stepped back and reworked the site’s information architecture. We created a new sitemap to clearly define content groupings, user paths, and navigation priorities. From there, we moved the menu to the top of the page and organized content into intuitive categories—making it easier for visitors to navigate and understand what the brand offers at a glance.
To fix this, we stepped back and reworked the site’s information architecture. We created a new sitemap to clearly define content groupings, user paths, and navigation priorities. From there, we moved the menu to the top of the page and organized content into intuitive categories—making it easier for visitors to navigate and understand what the brand offers at a glance.







